半岛网站手机登录 重磅推出"半岛游戏 "系列产品,高效赋能产业投资及产业发展各种工作场景,欢迎试用体验! | ||||
|---|---|---|---|---|
| 产品 | 核心功能定位 | 登陆使用 | 试用申请 | |
| 产业投资大脑 | 新兴产业半岛综合体育安卓版 的高效挖掘工具 | 登陆 > | 申请 > | |
| 产业招商大脑 | 大数据精准招商专业平台 | 登陆 > | 申请 > | |
| 产业研究大脑 | 产业研究工作的一站式解决方案 | 登陆 > | 申请 > | |
中投网2024-08-09 08:09 来源:中投网
联系电话: 400 008 0586; 0755-82571568
微信扫码: 
智慧民航是以智慧建设为主线,筑牢安全发展底线,拓展绿色发展上线,构建产业联盟阵线,以智慧出行、智慧空管、智慧机场、智慧监管为抓手,强化改革创新、科技创新、基础保障三大支撑,着力推进智慧航空运输和产业协同发展,努力实现以智慧塑造民航业全新未来的发展愿景。
建设成效方面,以智慧机场建设为例,全国233个机场实现了国内航班无纸化便捷出行,40家千万级机场加入运行数据共享协议,22家机场完成视频引接,初步实现机场运行信息大数据及可视化应用。2023年国内智慧机场市场规模约为70亿,保持较高增速。预计“十四五”期间,我国新建和改造的机场将往智慧化方向发展,占总投资金额的99%,在“十四五”期间,我国智慧机场投资规模将达到14947亿元。
图表:2015-2022年国内智慧机场市场规模及增速

数据来源:中投产业研究院整理
图表:2019-2024年中小机场补贴情况

数据来源:民航局、中投产业研究院整理
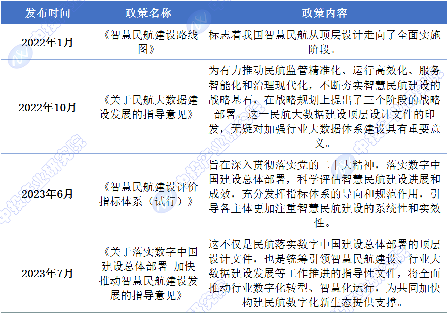
政策战略方面,2022年1月,民航局印发《智慧民航建设路线图》,标志着我国智慧民航从顶层设计走向了全面实施阶段。2022年10月,民航局印发《关于民航大数据建设发展的指导意见》,为有力推动民航监管精准化、运行高效化、服务智能化和治理现代化,不断夯实智慧民航建设的战略基石,在战略规划上提出了三个阶段的战略部署。这一民航大数据建设顶层设计文件的印发,无疑对加强行业大数据体系建设具有重要意义。2023年7月,民航局发布《关于落实数字中国建设总体部署 加快推动智慧民航建设发展的指导意见》,这不仅是民航落实数字中国建设总体部署的顶层设计文件,也是统筹引领智慧民航建设、行业大数据建设发展等工作推进的指导性文件,将全面推动行业数字化转型、智慧化运行,为共同加快构建民航数字化新生态提供支撑。
图表:智慧民航相关政策

资料来源:中投产业研究院整理
展望未来,在新一轮科技革命和产业变革下,智慧民航将驶入快车道。通过数字化的转型和升级,打破以往的组织运行形态,整合优化资源配置,顺应先进技术的发展趋势,不断创新生产运行方式和产品,“智慧”将作为驱动民航创新发展的强大动力,推动民航发展的转型和升级。
中投产业研究院发布的《2024-2028年中国智慧民航行业深度调研及投资前景预测报告》共十一章。报告首先介绍了智慧民航的基本概念及特点、影响国内智慧民航发展的政策环境、产业环境。接着分析了国内智慧民航的发展情况,然后对智慧民航细分产业进行了系统的分析,对智慧民航的应用技术及解决方案做了详实的解析,并对智慧民航的重点布局企业进行了透彻的研究,最后对其发展前景及发展路线做了科学的分析和预测。
报告目录
第一章 智慧民航的基本介绍
1.1 智慧民航的内涵及发展意义
1.1.1 智慧民航的基本内涵
1.1.2 智慧民航的发展意义
1.1.3 智慧民航新型基础设施
1.2 智慧民航的发展特点分析
1.2.1 旅客出行一张脸
1.2.2 航空物流一张单
1.2.3 旅客通关一次检
1.2.4 航班运行一张网
1.2.5 行业监管一平台
1.3 智慧民航技术体系及建设架构
1.3.1 技术体系架构
1.3.2 建设总体设计
第二章 智慧民航行业发展环境分析
2.1 经济环境分析
2.1.1 全球经济形势
2.1.2 国内生产总值
2.1.3 对外经济分析
2.1.4 工业运行情况
2.1.5 固定资产投资
2.1.6 宏观经济展望
2.2 政策环境分析
2.2.1 智慧民航顶层设计状况
2.2.2 智慧民航重点政策解读
2.2.3 民航局相关布局动态分析
2.2.4 航空5G应用实施方案发布
2.2.5 智慧民航纳入“十四五”规划
2.2.6 智慧民航数据治理规范政策
2.3 产业环境分析--民航业运行状况
2.3.1 运输总周转量
2.3.2 旅客运输规模
2.3.3 货邮运输规模
2.3.4 飞行时长规模
2.3.5 航空企业数量
2.3.6 运输机队规模
第三章 2022-2024年中国智慧民航行业发展分析
3.1 中国智慧民航行业发展综况
3.1.1 智慧民航的发展背景
3.1.2 智慧民航的发展阶段
3.1.3 智慧民航的建设成效
3.1.4 智能民航的技术布局
3.1.5 民航数字化运营分析
3.2 中国智慧民航行业发展问题及对策分析
3.2.1 智慧民航建设的问题
3.2.2 智慧民航建设的对策
3.2.3 智慧民航技术发展要点
3.3 中国智慧民航科教发展建议
3.3.1 提升院校科教内生动力
3.3.2 深化科教创新内部改革
3.3.3 强化技术技能创新动力
3.4 深化民航业数字化运行的路径
3.4.1 树立全局观念
3.4.2 提高国产化水平
3.4.3 鼓励多方参与协同
3.4.4 加强国际合作
第四章 2022-2024年中国民航智慧出行服务分析
4.1 民航智慧安检服务发展分析
4.1.1 智慧安检发展状况
4.1.2 智慧安检发展特点
4.1.3 智慧安检发展趋势
4.1.4 智慧安检发展前景
4.2 民航智慧行李运输服务发展分析
4.2.1 智慧行李运输需求痛点
4.2.2 政府部门加快相关布局
4.2.3 行李公共信息平台建设
4.2.4 电子行李牌应用状况
4.2.5 航空公司和机场加快布局
4.2.6 智慧行李运输发展重点
4.3 民航智能登机服务发展分析
4.3.1 无纸化出行的发展背景
4.3.2 无纸化出行的发展意义
4.3.3 无纸化出行的防疫价值
4.3.4 无纸化出行带来的变化
4.3.5 无纸化出行的发展成效
4.3.6 无纸化出行的发展方向
第五章 2022-2024年中国智慧空管发展分析
5.1 智慧空管建设目标及重点分析
5.1.1 我国空管建设成果
5.1.2 智慧空管建设地位
5.1.3 智慧空管建设目标
5.1.4 智慧空管建设重点
5.1.5 智慧空管建设路径
5.2 智慧空管技术发展的关键
5.2.1 打破“数据孤岛”
5.2.2 以云平台为基础
5.2.3 推动塔台数字化
5.2.4 做好统筹协调
5.3 空管智慧台站建设项目分析
5.3.1 安徽空管分局“智慧台站”项目
5.3.2 青海空管智慧台站监控项目
5.3.3 重庆空管分局无人值守台站项目
5.4 智慧空管台站建设案例--民航青海空管分局
5.4.1 智慧台站建设的必要性
5.4.2 台站现有监控系统现状
5.4.3 智慧台站平台建设构想
5.4.4 智慧台站网络架构
第六章 2022-2024年中国智慧机场发展分析
6.1 中国机场建设发展综况
6.1.1 机场的基本功能
6.1.2 机场的主要分类
6.1.3 机场的营收模式
6.1.4 机场的数量规模
6.1.5 各地区机场分布
6.1.6 机场相关配套建设
6.1.7 机场的运输规模
6.2 中国智慧机场发展综况
6.2.1 智慧机场的基本内涵
6.2.2 智慧机场的基本特点
6.2.3 智慧机场的主要内容
6.2.4 智慧机场的主要产品
6.2.5 智慧机场的解决方案
6.2.6 民航协同运行系统分析
6.3 中国智慧机场运行规模状况
6.3.1 智慧机场的竞争主体
6.3.2 智慧机场的投资主体
6.3.3 智慧机场示范项目名单
6.3.4 智慧机场投资规模预测
6.4 地区智慧机场建设布局动态
6.4.1 北京大兴国际机场
6.4.2 广州白云机场
6.4.3 上海机场
6.5 智慧机场建设案例详析--深圳机场
6.5.1 深圳智慧机场建设背景
6.5.2 深圳智慧机场总体架构
6.5.3 深圳智慧机场服务体系
6.5.4 深圳智慧机场运行体系
6.5.5 深圳智慧机场安全体系
第七章 2022-2024年中国智慧民航相关产业及服务分析
7.1 智慧通航(通用航空)产业
7.1.1 智慧通航的基本内涵
7.1.2 智慧通航的核心本质
7.1.3 智慧通航的产业体系
7.1.4 智慧通航的发展背景
7.1.5 智慧通航的发展现状
7.1.6 智慧通航创新发展路径
7.2 民航智能建造产业
7.2.1 民航智能建造的内涵
7.2.2 民航智能建造技术水平
7.2.3 机场智能建造案例分析
7.2.4 机场装配式建筑应用
7.2.5 民航智能建造规划发布
7.2.6 民航智能建造发展目标
7.2.7 民航智能建造重点任务
7.3 在线机票预定服务行业
7.3.1 在线机票销售渠道
7.3.2 在线机票预订产业链
7.3.3 在线机票预订用户规模
7.3.4 旅行机票盲盒营销模式
7.3.5 在线机票预订发展问题
7.3.6 在线机票预订发展机遇
7.4 航空智慧物流服务行业
7.4.1 我国航空物流发展综况
7.4.2 航空智慧物流政策环境
7.4.3 航企开展智慧物流合作
7.4.4 航空物流运作模式升级
7.4.5 航空物流呈现无人化趋势
7.4.6 航空货运站的智慧化升级
7.4.7 航空智慧物流的相关规划
7.4.8 航空智慧物流的发展前景
7.5 其他服务行业分析
7.5.1 民航智慧气象服务行业
7.5.2 民航智慧维修服务行业
7.5.3 民航智慧安保服务行业
第八章 智慧民航应用的先进技术分析
8.1 智慧民航涉及的新技术
8.1.1 旅客服务新技术
8.1.2 空中交通管理新技术
8.1.3 机场运行新技术
8.2 物联网技术
8.2.1 物联网的基本介绍
8.2.2 物联网的发展历程
8.2.3 物联网技术应用背景
8.2.4 物联网技术应用价值
8.2.5 物联网推广应用实践
8.2.6 物流网技术的具体应用
8.3 RFID技术分析
8.3.1 RFID技术基本介绍
8.3.2 RFID技术应用优势
8.3.3 RFID技术应用状况
8.3.4 RFID技术应用展望
8.4 人工智能技术
8.4.1 人工智能技术的介绍
8.4.2 人工智能技术发展阶段
8.4.3 AI在空中交通管理的应用
8.4.4 AI在航空服务方面的应用
8.4.5 AI航空市场营销中的应用
8.4.6 AI在信息安全管理的应用
8.5 大数据分析技术
8.5.1 航空大数据的定义
8.5.2 航空大数据的来源
8.5.3 航空大数据关键技术
8.5.4 航空大数据应用效益
8.5.5 航空大数据应用场景
8.5.6 航空大数据应用问题
8.6 数字孪生技术
8.6.1 数字孪生技术的内涵
8.6.2 数字孪生技术发展历程
8.6.3 数字孪生技术应用背景
8.6.4 数字孪生技术应用基础
8.6.5 数字孪生技术应用成效
8.6.6 数字孪生技术应用关键
8.6.7 数字孪生技术应用对策
第九章 智慧民航相关解决方案分析
9.1 百度智慧民航解决方案分析
9.1.1 方案架构
9.1.2 方案介绍
9.1.3 方案价值
9.1.4 核心优势
9.1.5 客户案例
9.2 华为智慧机场解决方案分析
9.2.1 建设背景
9.2.2 方案架构
9.2.3 方案介绍
9.2.4 客户案例
9.3 阿里云数字机坪解决方案
9.3.1 方案架构
9.3.2 方案优势
9.3.3 应用场景
9.3.4 客户案例
9.4 云从科技智慧民航解决方案
9.4.1 建设背景
9.4.2 建设目标
9.4.3 方案概述
9.4.4 逻辑架构
9.4.5 方案优势
第十章 2021-2024年智慧民航布局企业分析
10.1 中国民航信息集团有限公司
10.1.1 企业发展概况
10.1.2 企业发展规模
10.1.3 企业经营范围
10.1.4 项目案例分析
10.1.5 企业发展规划
10.2 中国电子科技集团公司
10.2.1 集团发展概况
10.2.2 集团主要业务
10.2.3 智慧民航布局
10.2.4 集团发展动态
10.3 易航科技股份有限公司
10.3.1 企业发展概况
10.3.2 主要业务板块
10.3.3 智慧机场业务
10.3.4 经营效益分析
10.3.5 业务经营分析
10.3.6 财务状况分析
10.3.7 核心竞争力分析
10.3.8 公司发展战略
10.3.9 未来前景展望
10.4 中国东方航空股份有限公司
10.4.1 企业发展概况
10.4.2 主要业务模式
10.4.3 智慧民航布局
10.4.4 经营效益分析
10.4.5 业务经营分析
10.4.6 财务状况分析
10.4.7 核心竞争力分析
10.4.8 公司发展战略
10.4.9 未来前景展望
10.5 中国南方航空股份有限公司
10.5.1 企业发展概况
10.5.2 主要业务分析
10.5.3 智慧民航布局
10.5.4 经营效益分析
10.5.5 业务经营分析
10.5.6 财务状况分析
10.5.7 核心竞争力分析
10.5.8 公司发展战略
10.5.9 未来前景展望
第十一章 半岛网站手机登录
对2024-2028年智慧民航发展前景及路线预测分析
11.1 智慧民航发展前景及趋势分析
11.1.1 国内外民航业发展态势
11.1.2 智慧民航总体发展前景
11.1.3 智慧民航政策机遇分析
11.1.4 智慧民航新技术应用趋势
11.2 《智慧民航建设路线图》解读
11.2.1 规划部署的背景
11.2.2 规划部署的意义
11.2.3 规划部署的核心
11.2.4 规划部署的重点
11.2.5 规划部署的保障
11.3 智慧民航细分领域发展路线
11.3.1 智慧出行发展路线
11.3.2 智慧空管发展路线
11.3.3 智慧机场发展路线
11.3.4 智慧监管发展路线

产业投资与产业发展服务一体化解决方案专家。扫一扫立即关注。

多维度的产业研究和分析,把握未来发展机会。扫码关注,获取前沿行业报告。