半岛网站手机登录 重磅推出"半岛游戏 "系列产品,高效赋能产业投资及产业发展各种工作场景,欢迎试用体验! | ||||
|---|---|---|---|---|
| 产品 | 核心功能定位 | 登陆使用 | 试用申请 | |
| 产业投资大脑 | 新兴产业半岛综合体育安卓版 的高效挖掘工具 | 登陆 > | 申请 > | |
| 产业招商大脑 | 大数据精准招商专业平台 | 登陆 > | 申请 > | |
| 产业研究大脑 | 产业研究工作的一站式解决方案 | 登陆 > | 申请 > | |
中投网2024-05-15 09:02 来源:中投网
联系电话: 400 008 0586; 0755-82571568
微信扫码: 
前言
低空经济行业的发展是一个多维度的进程,涉及政策支持、资本投入、技术创新、市场需求以及企业参与等多个方面。以下是中投产业研究院运用原创模型,从五个角度对低空经济行业发展驱动因素的详细分析:
图表:半岛网站手机登录 对低空经济产业发展驱动五力模型分析

资料来源:中投产业研究院
一、政策支持
政策是推动低空经济发展的关键因素之一。中国政府对低空经济的重视程度逐年提升,政策支持力度不断加大。
(一)政策力度
近年来,中国政府在多个层面出台了支持低空经济发展的政策。例如,低空经济首次被写入政府工作报告,显示了国家层面的高度重视。此外,工业和信息化部等联合发布的《通用航空装备创新应用实施方案(2024-2030年)》,提出了明确的低空经济发展目标,包括到2030年形成万亿级市场规模,这表明政策力度是显著的。
图表:我国低空经济国家层面政策

数据来源:中投产业研究院整理
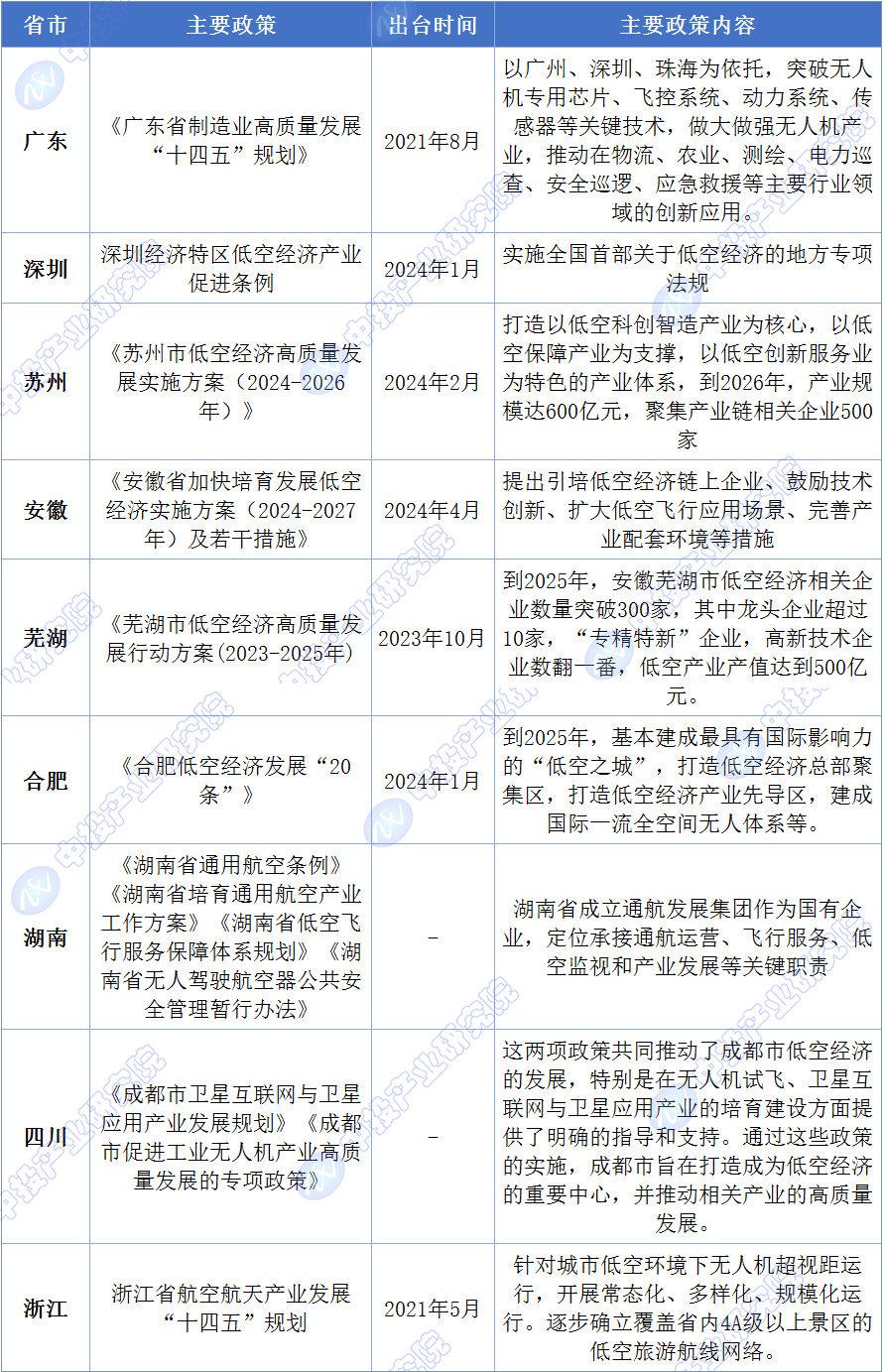
(二)实际推进力度
政策的推进力度体现在具体的行动上。地方政府和相关部门正在积极响应国家政策,通过补贴研发、建设基础设施等措施,推动低空经济的快速发展。此外,一些地方政府如深圳已经在低空经济领域进行了政策文本的纳入和战略布局,显示出实际推进的力度。
图表:全国各省市低空经济产业政策

资料来源:中投产业研究院
二、资本投入
资本对低空经济的认可度和投资力度是行业发展的另一个重要指标。
(一)资本认可度
中投产业研究院数据显示,资本市场对低空经济的发展持积极态度。低空经济板块在A股市场表现抢眼,多家相关概念股涨幅显著,反映出资本对这一领域的高度认可。
图表:2020-2023年中国低空经济行业投融资事件数量与金额

注:1、该图表数据“投资金额(亿元)”仅包含已透露投资金额的事件,未透露金额的投资事件未将其金额统计在内;2、查询时间截至2023年12月20日。
数据来源:中投产业研究院整理
(二)实际投资力度
实际投资力度可以从融资事件和投资额度中得到体现。目前,eVTOL项目的融资数量已达到40起,近两年完成交易的占比近一半,显示出实际投资力度较大。此外,知名企业如亿航智能、小鹏汇天等在资本市场上获得了巨额投资,进一步推动了低空经济的发展。
图表:2020-2023年中国低空经济行业融资轮次分布

注:查询时间截至2023年12月20日
数据来源:中投产业研究院整理
三、技术创新
技术创新是推动低空经济发展的核心动力。
(一)技术投入
中国在低空飞行技术上的投入显著,包括无人机和电动垂直起降飞行器(eVTOL)技术的研发和应用。政府和企业都在积极投资于相关技术的研发,以期实现技术突破。
图表:eVTOL主流技术路线种类图示

资料来源:中投产业研究院整理
(二)技术突破
技术创新在低空经济领域取得了一系列突破。例如,全球首条跨海跨城eVTOL航线在深圳完成首飞,显示出中国在低空飞行技术上取得了实质性进展。此外,无人机产业的蓬勃发展,也彰显了低空飞行技术在民用领域的广泛应用潜力。
图表:中国主要eVTOL(电动垂直起降航空器)领域企业及竞争优势

资料来源:各企业、中投产业研究院整理
四、市场需求
市场需求是检验低空经济发展成效的最终标准。
(一)用户支付意愿
用户对低空经济的支付意愿是衡量市场接受度和潜在经济价值的重要指标。随着技术成熟和应用场景的拓展,用户对低空经济相关产品和服务的支付意愿正在增强。例如,无人机在农业、物流等领域的应用正逐渐被市场接受,而eVTOL在城市空中交通的潜在需求也在不断增长。
(二)用户渗透率
目前,低空经济的产品和服务在特定领域已经取得了一定的市场渗透率。无人机在农业植保、物流配送等领域的应用越来越广泛,而eVTOL等新型交通方式也在逐步进入公众视野。
但相对于传统行业,用户对低空经济的了解程度仍有较大的提升空间。
低空经济用户渗透率的提高是一个系统工程,需要市场需求、技术成熟、政策支持、经济成本、行业应用、教育培训以及社会文化等多方面因素的共同作用。随着低空经济的不断发展和完善,预计用户渗透率将会逐步提升,市场潜力将得到进一步的挖掘和释放。
(三)市场需求规模
低空经济的核心在于赋能,结合农业、物流、旅游、巡检、消防等行业,有望演化出新的业态。
2023年中国低空经济规模达到了5059.5亿元,显示出低空经济已经成为一个庞大的市场领域。这一市场规模的增长得益于低空经济在多个领域的应用,包括无人机、eVTOL飞行器、低空基础设施建设等。
2023年的低空经济市场规模增速达到了33.8%,这一高速增长表明了低空经济的强劲发展势头。这种增长不仅反映了市场需求的扩大,也体现了相关技术和服务的成熟。
五、企业参与
企业的投入和市场化产业化进展是低空经济发展的直接体现。
(一)企业投入
企业是推动低空经济发展的主体。目前,众多企业正在积极投入低空经济领域,包括无人机制造商、航空服务提供商、低空交通管理平台等。这些企业的参与不仅推动了技术进步,也促进了产业链的完善。
截至2024年2月,中国低空经济领域共有企业超过5.7万家,近五年新成立的企业数达到2.1万家,近十年成立的企业数占比接近80%。这一数据显示了市场对低空经济的高度关注和积极参与。
图表:低空经济相关业务上市公司数量

数据来源:国家低空经济融合创新研究中心、中投产业研究院整理(2022年)
(二)市场化产业化进展
低空经济的市场化和产业化正在加速。例如,eVTOL技术正稳步迈向商业化阶段,而无人机产业已经形成了较为成熟的市场。随着政策的支持和市场需求的增长,预计低空经济的市场化和产业化进程将进一步加快。
图表:无人机未来发展方向

资料来源:中投产业研究院整理
六、结论
综上所述,低空经济行业的发展受到政策、资本、技术、需求和企业等多方面因素的积极推动。政策支持力度大,资本市场认可度高,技术创新活跃,市场需求增长,企业参与积极,这些因素共同构成了低空经济行业发展的强劲动力。随着这些因素的持续作用,预计低空经济将在未来几年内实现快速增长,成为国民经济发展的重要组成部分。

产业投资与产业发展服务一体化解决方案专家。扫一扫立即关注。

多维度的产业研究和分析,把握未来发展机会。扫码关注,获取前沿行业报告。